Soumettre une demande de renouvellement


Pause temporaire de l’accès à la plateforme de dépôt des demandes de dons

Nos formulaires et nos processus internes de traitement des demandes de dons sont actuellement en cours d’amélioration.

Dans ce contexte, l’accès à notre plateforme sera temporairement suspendu pour une période de deux mois, soit du 1er avril au 31 mai 2026.
Nous mettons tout en œuvre afin que la plateforme soit de nouveau pleinement opérationnelle à compter du 1er juin 2026.

Durant cette période, nous vous invitons à ne pas transmettre de demande par courriel, puisque celles-ci ne pourront malheureusement pas être traitées.

Toute l’information demeure disponible sur ce site web. 
Merci de votre compréhension.

Une demande de renouvellement peut être présentée si :

  • Vous avez reçu un soutien à la mission ou pour un projet dans les 24 derniers mois.
  • Il s’est écoulé 12 mois depuis l’attribution du don en cours.
  • Vous recevez une communication personnalisée de notre part précisant la date limite pour le dépôt de votre demande de renouvellement.

IMPORTANT : Un guide de dépôt d’une demande électronique a été élaboré afin de vous accompagner. Nous vous invitons à le consulter avant de débuter le processus. 

Les dons pluriannuels
Vous bénéficiez d’un soutien pluriannuel de la Fondation? Vous devez nous fournir vos états financiers vérifiés ainsi que votre rapport annuel/d’activités/d’impact pour chaque année financière. Une conversation de suivi sera aussi planifiée.

Consultez les étapes ci-dessous. 

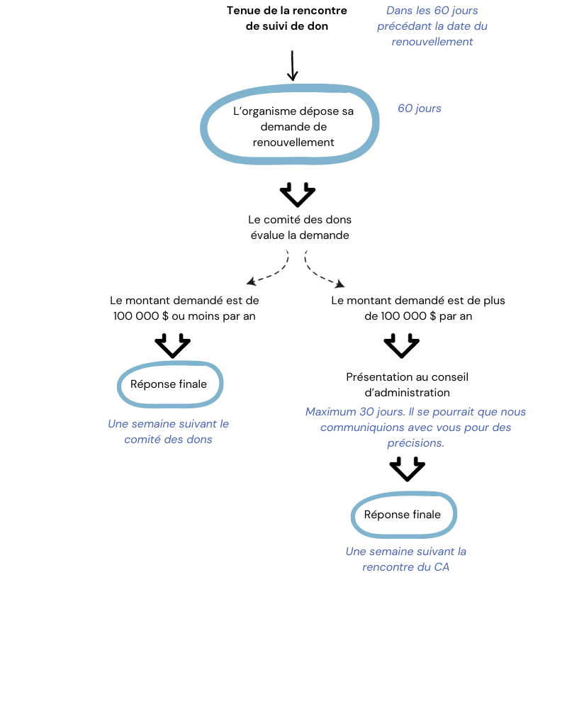
Vous recevrez une communication personnalisée, environ deux mois (60 jours) avant la présentation du dossier au comité des dons, vous donnant accès au formulaire de demande de renouvellement sur notre plateforme électronique.

Remplir le formulaire et joindre les documents suivants sur notre plateforme électronique :

  • Vos états financiers vérifiés les plus récents
  • Votre dernier rapport annuel ou d’activités ou d’impact.

Votre demande de renouvellement est présentée au comité des dons. Les scénarios possibles :

  • La demande est de 100 000 $ et moins, vous recevez une réponse finale, positive ou négative, une semaine après la réunion du comité des dons.
  • La demande est de plus de 100 000 $, elle est présentée au conseil d’administration. Le délai de réponse, positive ou négative, peut atteindre 30 jours ouvrables.

Les versements de dons sont effectués par dépôt direct au compte. En cas d’acceptation de la demande de renouvellement, les informations bancaires du demandeur sont demandées. Un spécimen de chèque est la façon la plus simple de nous transmettre ces informations.

Pour renforcer la relation de confiance, vous serez conviés à une rencontre de 30-45 minutes en cours d’année. Cette façon de faire vise à favoriser les échanges directs et spontanés. Au-delà de notre don, nous souhaitons vous entendre sur vos réussites, vos défis, vos besoins, vos apprentissages, etc. Nous apprécions aussi les suivis informels tout au long de l’année.

Processus renouvellement
Scroll to Top
Scroll to Top
Aller au contenu principal